სოფლის მეურნეობის სამინისტრო

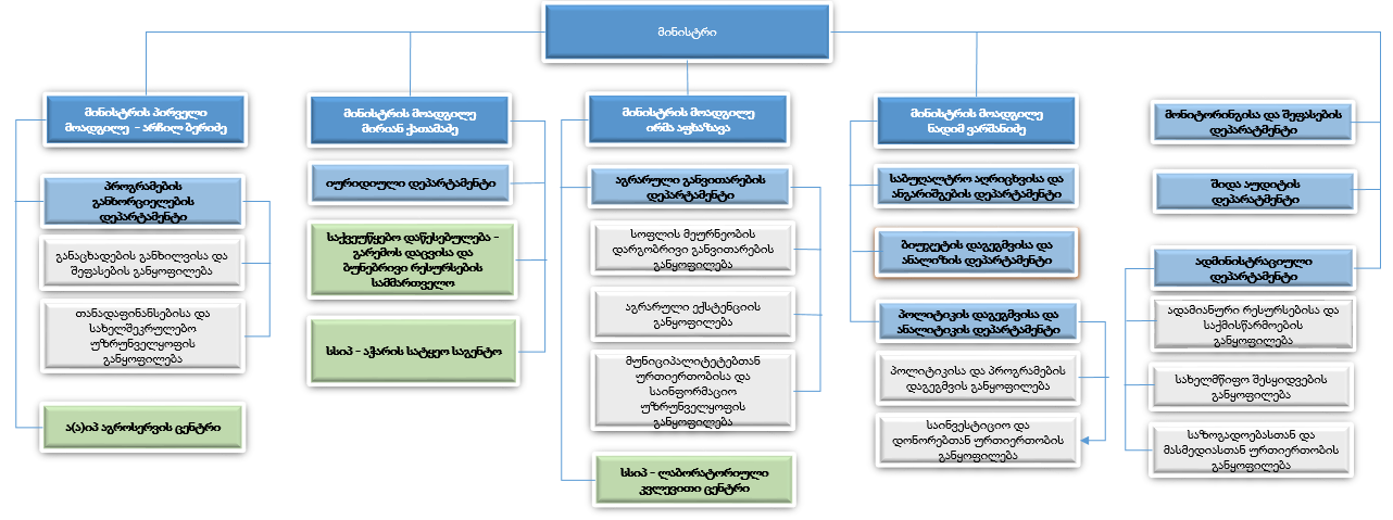
სამსახურის სტრუქტურა ფუნქციების აღწერა

აჭარის ავტონომიური რესპუბლიკის სოფლის მეურნეობის სამინისტროს
მმართველობის სფერო და ამოცანები
სამინისტროს მმართველობის სფერო და ამოცანები
1. სამინისტროს მმართველობის სფეროში შედის გარემოს დაცვის, აგროსასურსათო, აგროგადამამუშავებელი, ნიადაგის ნაყოფიერების გაზრდის, მემცენარეობის, მეცხოველეობის, მეთევზეობის, აგროსაინჟინრო და ვეტერინარიის დარგები.
2. სამინისტროს ამოცანებია:
ა) რეგიონში გარემოს დაცვის, სოფლის მეურნეობისა და სოფლის განვითარების სფეროში პოლიტიკის შემუშავება და მართვა;
ბ) გარემოს დაცვისა და სოფლის მეურნეობის ცალკეული დარგებისა და მიმართულებების განვითარების მიზნით შესაბამისი სტრატეგიების შემუშავება;
გ) გარემოს დაცვისა და სოფლის მეურნეობის დარგის სამართლებრივი ბაზის ჩამოყალიბებისა და სრულყოფის მიზნით, კანონპროექტებისა და სხვა ნორმატიული აქტების პროექტების მომზადება ან მათ მომზადებაში მონაწილეობის მიღება;
დ) აგრარული რეფორმების განხორციელების ხელშეწყობა ეროვნული ტრადიციებისა და საერთაშორისო გამოცდილების გათვალისწინებით;
ე) სოფლის მეურნეობის პირველადი პროდუქციის გადამუშავებისა და სასურსათო პროდუქციის წარმოების ხელშეწყობა;
ვ) სასოფლო-სამეურნეო წარმოების საშუალებებსა და ახალ ტექნოლოგიებზე ხელმისაწვდომობის გაზრდა;
ზ) სოფლის მეურნეობის პროდუქციისა და სურსათის წარმოებასა და რეალიზაციაში საერთაშორისო გამოცდილების დანერგვის ხელშეწყობა;
თ) კომპეტენციის ფარგლებში, სურსათის უვნებლობისა და ხარისხის უზრუნველყოფის პოლიტიკის შემუშავებაში მონაწილეობა;
ი) სასელექციო, სანერგე, სანაშენე, მეთესლეობის, ჯიშთგანახლებისა და მცენარეთა დაცვის საქმიანობის განვითარების ხელშეწყობა;
კ) საერთაშორისო გამოცდილების გათვალისწინებით აგრარული ექსტენციის განვითარება;
ლ) რეგიონში არსებული სასოფლო-სამეურნეო დანიშნულების მიწის კონსოლიდაციის, რაციონალური გამოყენების, ნაყოფიერების გაზრდისა და შენარჩუნების ხელშეწყობა;
ლ1) კომპეტენციის ფარგლებში, რეგიონში სამელიორაციო სისტემების ფუნქციონირების უზრუნველყოფა;
ლ2) სამელიორაციო სისტემების განვითარების უზრუნველყოფის მიზნით ღონისძიებების შემუშავება და განხორციელება;
ლ3) სამელიორაციო სისტემების მიმდებარე ზოლში ინფრასტრუქტურის განვითარების რეგულირება და სხვადასხვა ობიექტების მშენებლობისა და განვითარების საქმიანობათა დადგენილი წესით შეთანხმება, აგრეთვე კომპეტენციის ფარგლებში შემავალი იმ სამუშაოების პროექტირება, რომლებიც არ საჭიროებენ საპროექტო კვლევა-ძიებას;
მ) სოფლის მეურნეობის დარგში დასაქმებული მეურნე სუბიექტების საკონსულტაციო მომსახურების, პროფესიული ცოდნის დაუფლებისა და კვალიფიკაციის ამაღლების ორგანიზებისათვის ხელშეწყობა;
ნ) რეგიონში ბიოაგროწარმოების ხელშეწყობა;
ო) კომპეტენციის ფარგლებში, რეგიონში ბიომრავალფეროვნების შენარჩუნებისა და კლიმატგონივრული სოფლის მეურნეობის განვითარების ხელშეწყობა;
პ) რეგიონში აქტიურ მოქალაქეთა ადგილობრივი გაერთიანებებისა და სხვა ლიდერ მიდგომების განვითარების ხელშეწყობა;
ჟ) აგრობიზნესის განვითარების, მათ შორის სასოფლო - სამეურნეო კოოპერაციის განვითარების ხელშეწყობა;
რ) შიდა და გარე ბაზრების მდგომარეობისა და ტენდენციების შესახებ ინფორმაციის მოპოვება და ანალიზი;
ს) საექსპორტო პოტენციალის გამოყენებისა და ეროვნული სასურსათო პროდუქციის პოპულარიზაციის ხელშეწყობა;
ტ) უცხოური ინვესტიციების მოზიდვის ხელშეწყობა;
უ) მწარმოებელთა და მომხმარებელთა ინტერესების ჰარმონიზაციის ხელშეწყობა;
ფ) მემცენარეობის, მეცხოველეობისა და ვეტერინარული საქმიანობის ხელშეწყობა;
ქ) გარემოს დაცვისა და სოფლის მეურნეობის დარგების მიხედვით პროგრამების/ქვეპროგრამების შემუშავება;
ღ) აჭარის ავტონომიური რესპუბლიკის რესპუბლიკური ბიუჯეტით გათვალისწინებული შესაბამისი პროგრამების/ ქვეპროგრამების მართვა და მათი განხორციელების კონტროლი;
ყ) კომპეტენციის ფარგლებში, კანონმდებლობით გათვალისწინებული სხვა ამოცანების შესრულება.